ENG

城院新闻

最新动态
城院新闻 首页 > 城院新闻 > 正文
我校在第12届“挑战杯”竞赛中喜获佳绩
时间:2017-05-23   来源:团委   点击数:

我校荣获团体“优胜杯”

我校参赛队

(本网讯)51922日,由团省委、省教育厅、省经信委、省科协、省社科院、省学联等六家单位联合主办的第十二届挑战杯湖南省大学生课外学术科技作品竞赛终审决赛在长沙理工大学举行。我校在此次竞赛中取得优异成绩,斩获1个特等奖(全省共10名)、3个二等奖和6个三等奖,并以团体总分优势捧回优胜杯(全省共10个高校),实现了我校在挑战杯”上“特等奖优胜杯的突破。

此次比赛有来自全省各本科院校和职业院校的376件作品参与角逐。我校高度重视本次比赛,于去年10月启动相关工作,历经项目动员、学院初选、校内选拔立项、中期推进、校内终审答辩等环节,最终经校内专家团队评审,从全校71件上报作品中选拔出10件优秀作品参加本次比赛。

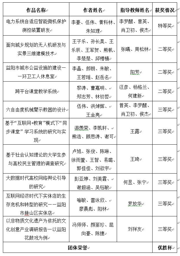
具体获奖名单如下:

第十二届“挑战杯”湖南省大学生课外学术科技作品竞赛终审决赛我校获奖清单




学院地址:湖南省益阳市迎宾东路518号   

湘ICP备05005365号(备案管理系统)

米兰平台版权所有©2019